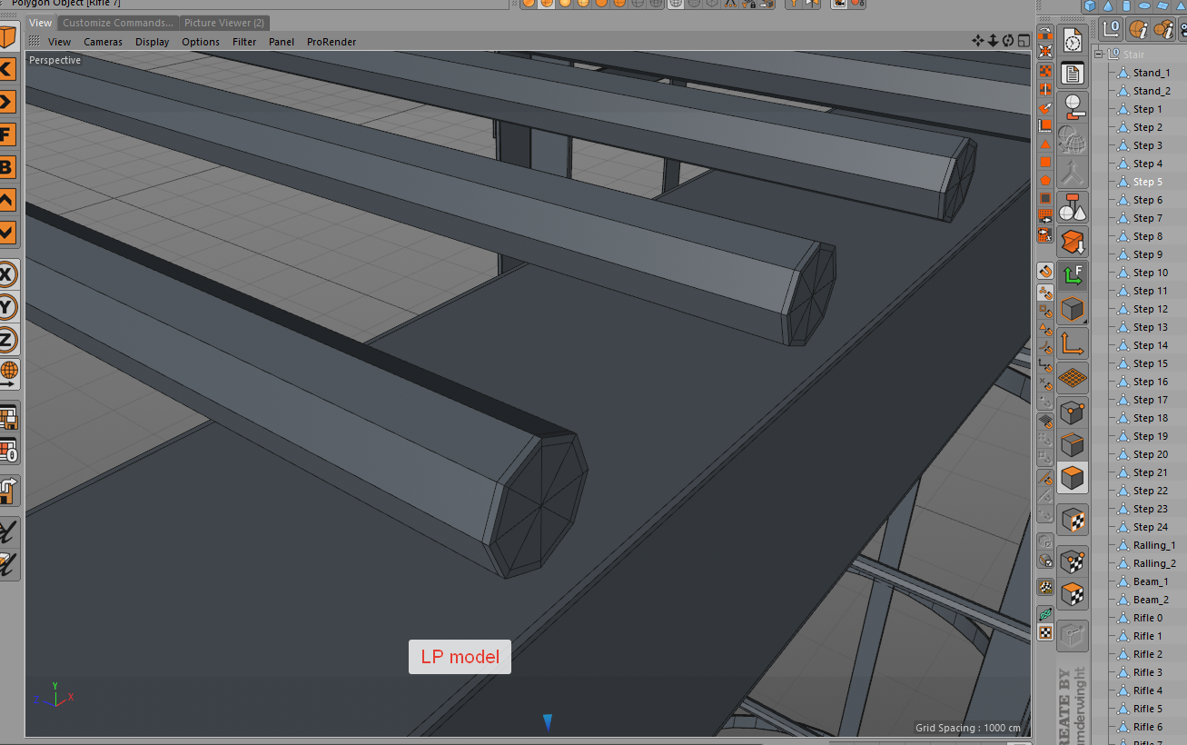
Steel fire escape. Completely redesigned topology, the model is ready for use for any purpose. Games, animation, photorealistic rendering – any option for your needs. The initial work was done in the cinema4d program, with subsequent conversion to the necessary formats. The hierarchy of objects is also built for any customer’s wishes. For more information, see the screenshots of the program.
Looking for unlimited downloads?
Subscribe to Envato Elements.
